Architecting enduring solutions
It is the mark of an educated man and proof of his culture that in every subject he looks for only so much precision as its nature permits - Aristotle
The word architecture is used to describe several related ideas:
the structure of a system
the role that is primarily responsible for producing these artifacts (the architect)
the actions and methods which produce these artifacts (by architecting)
a set of artifacts which aid in understanding that structure (produced by the architect in architecting)
These artifacts describe the structure of a system of interest, how this structure is expected to evolve, and why this will enhance desirable properties of that system over time. As a body of practices, architecture strives to incorporate learning about such evolution - gained from experience in developing, acquiring, and operating similar systems. These methods also strive to organize this knowledge so that it can be applied to similar problems on other projects.
In his book Beautiful Architecture, Grady Booch describes the common multi-disciplinary threads which weave through this pursuit:
In all disciplines, architecture provides a means for solving a common problem: assuring that a building, or bridge, or composition, or book, or computer, or network, or system has certain properties and behaviors when it has been built. Put another way, the architecture is both a plan for the system so that the result can have the desired properties and a description of the built system. According to the earliest surviving work on the subject, Vitruvius' 'On Architecture,' good building should have Beauty (Venustas), Firmness (Firmitas), and Utility (Utilitas); architecture can be said to be a balance and coordination among these three elements, with no one overpowering the others.
Achieving this balance requires active participation from key stakeholders to define and validate the related artifacts which make up its description. This participation should be grounded in a consensus on the use and maintenance of the associated artifacts throughout the system's lifecycle. Architects are the agents responsible for producing, maintaining, and applying these artifacts, as they evolve into tangible expressions of the system’s essence, often through considerable effort.
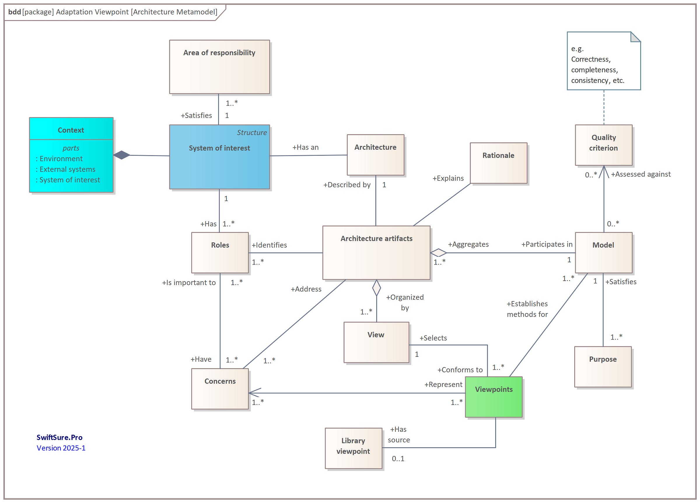
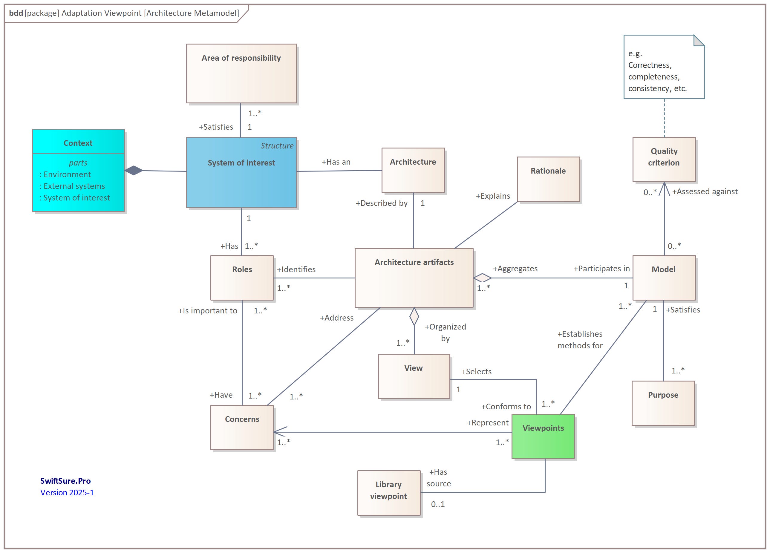
Architecture should serve as a guiding light rather than a point of fruitless debate, and cannot be adequately captured by a single, static view. Instead, a set of relationships between key elements of the architecture should be revealed (see figure 1). Each architecture definition begins with a careful elaboration of the key elements of the system’s context, the light blue box. This context frames all subsequent actions taken within this scope.
Architectural viewpoints (green box) are always situated within a top-down framework of the system of interest (darker blue box) and outline the components and interfaces of the subsystems within the cooperating systems of the integrated whole and its external environment. Although development often proceeds from the bottom-up, at the level of subsystems and components, planning for integration is most effectively approached from a top-down perspective. In this way, architectures guide the development and delivery of functionalities of these elements, ensuring that the desired architectural qualities manifest at the system level, even if they may not be directly attributable to any single component.
Architecture is as much an art as it is a science; there's no definitive guide for those tasked with creating and defining excellent architecture. This is the reason most literature on architecture focuses on defining what architecture is and how it can be depicted, rather than providing a step-by-step guide to creating it. Consequently, the optimal path to becoming a skilled architect involves extensive mentorship from other accomplished architects. Such mentorship can instill a consistent viewpoint for observing and assessing which methods are most successful in achieving the desired emergent qualities over time. It also facilitates contemplation on the successful architectural works and patterns employed by peers in the field, with particular attention to those that stand the test of time.



